绘制stm23最小系统PCB图
日期: 2020-11-22 分类: 跨站数据测试 433次阅读
绘制stm23最小系统PCB图
1.绘图
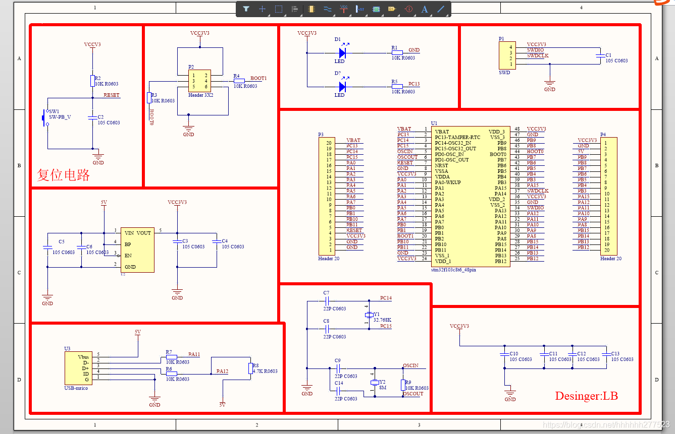
以下是之前画好stm32的最小系统图:

打开Altium Designer

进行封装,把物料清单导入pcb



画好的pcb图如下:

自动布线后:

3D视图:

2.生成logo
安装一个插件:PCB Logo Creator 除特别声明,本站所有文章均为原创,如需转载请以超级链接形式注明出处:SmartCat's Blog

精华推荐
