Android ART 即时 (JIT) 编译器详解
日期: 2020-12-04 分类: 跨站数据测试 466次阅读
实现 ART 即时 (JIT) 编译器
Android Runtime (ART) 包含一个具备代码分析功能的即时 (JIT) 编译器,该编译器可以在 Android 应用运行时持续提高其性能。JIT 编译器对 Android 运行组件当前的预先 (AOT) 编译器进行了补充,可以提升运行时性能,节省存储空间,加快应用和系统更新速度。相较于 AOT 编译器,JIT 编译器的优势也更为明显,因为在应用自动更新期间或在无线下载 (OTA) 更新期间重新编译应用时,它不会拖慢系统速度。
尽管 JIT 和 AOT 使用相同的编译器,它们所进行的一系列优化也较为相似,但它们生成的代码可能会有所不同。JIT 会利用运行时类型信息,可以更高效地进行内联,并可让堆栈替换 (OSR) 编译成为可能,而这一切都会使其生成的代码略有不同。
JIT 架构

图 1. JIT 架构。
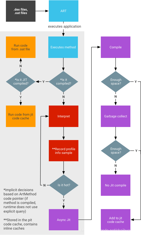
JIT 编译
JIT 编译涉及以下活动:
配置文件指导的编译

图 2. 配置文件引导的编译。
- 用户运行应用,此举随后触发 ART 加载 .dex 文件。
- 如果有 .oat 文件(即 .dex 文件的 AOT 二进制文件),ART 会直接使用该文件。虽然 .oat
文件会定期生成,但文件中不一定会包含经过编译的代码(即 AOT 二进制文件)。 - 如果 .oat 文件不含经过编译的代码,ART 会通过 JIT 和解释器执行 .dex 文件。
- 如果有 .oat 文件(即 .dex 文件的 AOT 二进制文件),ART 会直接使用该文件。虽然 .oat
- 针对任何未根据 speed 编译过滤器编译的应用启用 JIT(也就是说,要尽可能多地编译应用中的代码)。
- 将 JIT 配置文件数据转储到只有该应用可以访问的系统目录下的文件中。
- AOT 编译 (dex2oat) 守护程序通过解析该文件来推进其编译。

图 3. JIT 守护程序活动。
举例来说,Google Play 服务就是一种由其他应用使用的类似于共享库的服务。
JIT 工作流程

图 4. JIT 数据流。
- 分析信息会存储在代码缓存中,并会在内存紧张时作为垃圾被回收。
- 无法保证在应用处于后台运行状态时所捕获的快照能够包含完整的数据(即 JIT 编译的所有内容)。
- 该过程不会尝试确保记录所有内容(因为这会影响运行时性能)。
- 方法可能有三种不同的状态:
- 已经过解释(dex 代码)
- 已经过 JIT 编译
- 已经过 AOT 编译
如果同时存在 JIT 和 AOT 代码(例如,由于反复进行逆优化),经过 JIT 编译的代码将是首选代码。
- 在不影响前台应用性能的情况下运行 JIT 所需的内存取决于相关应用。大型应用比小型应用需要更多内存。一般来说,大型应用所需的内存稳定维持在 4 MB 左右。
开启 JIT 日志记录
要开启 JIT 日志记录,请运行以下命令:
adb root
adb shell stop
adb shell setprop dalvik.vm.extra-opts -verbose:jit
adb shell start
停用 JIT
要停用 JIT,请运行以下命令:
adb root
adb shell stop
adb shell setprop dalvik.vm.usejit false
adb shell start
强制编译
要强制编译,请运行以下命令:
adb shell cmd package compile
强制编译特定软件包的常见用例:
- 基于配置文件:
adb shell cmd package compile -m speed-profile -f my-package
- 全面:
adb shell cmd package compile -m speed -f my-package
强制编译所有软件包的常见用例:
- 基于配置文件:
adb shell cmd package compile -m speed-profile -f -a
- 全面:
adb shell cmd package compile -m speed -f -a
清除配置文件数据
要清除配置文件数据并移除经过编译的代码,请运行以下命令:
- 针对一个软件包:
adb shell cmd package compile --reset my-package
- 针对所有软件包:
adb shell cmd package compile --reset -a
本文整理翻译自Google Developer网站Implementing ART Just-In-Time (JIT) Compiler
除特别声明,本站所有文章均为原创,如需转载请以超级链接形式注明出处:SmartCat's Blog
精华推荐
